ЗМІСТ
- Передумови:
- Крок 1. Створюємо Взаємодію та електронне направлення для пацієнта
- Крок 2. Взяття в обробку направлення
- Крок 3. Заповнення процедур
- Послуга Р.01. Видалення зуба (просте)
- Послуга Р.02: Видалення зуба (складне)
- Послуга Р.03 «Відновлення зуба без використання анестезії, без лікування каналів, 1 одиниця»
- Послуга Р.04 Відновлення зуба з використанням анестезії, без лікування каналів
- Послуга Р.05-Р.08. «Лікування зуба з пломбуванням 1-4 каналу(ів) з використанням анестезії»
- Послуга P.09 - зняття зубного каменя, нальоту з усіх зубів процедура
- Послуга P.10 - шинування 6 зубів шинувальною стрічкою та світлополімерним матеріалом процедура
- Закриття єпізоду
- Заповнення Звітності
Передумови:
- Активний, налаштований медичний заклад типу - Вторинна, третинна, паліативна медична допомога та реабілітація
- Активний, налаштований підрозділ - Місце надання медичних послуг МНП
- Користувач має бути типу - Лікар СМД з активним обліковим записом ЕСОЗ
- Користувач має бути Авторизованим - деталі тут
- Користувач ознайомлений з роз'ясненням від НСЗУ- деталі тут

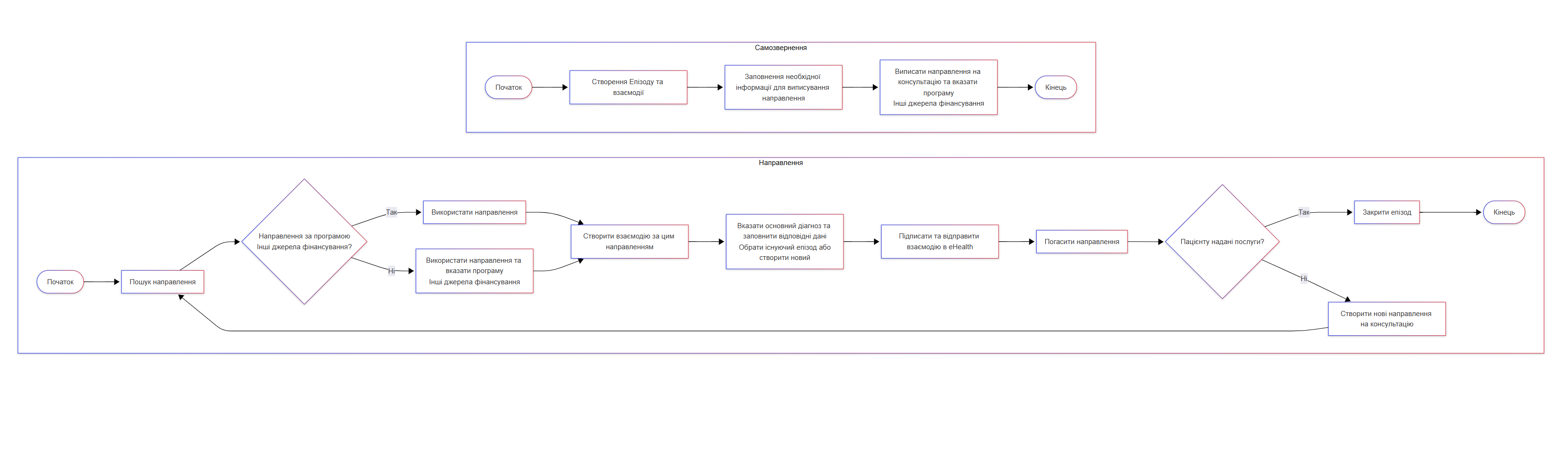
Для коректної реєстрації звернення за пакетом №67 - зуболікування, у разі якщо пацієнт прийшов по самозверненню, необхідно створити електронне направлення (ЕН) на консультацію до лікаря
Крок 1. Створюємо Взаємодію та електронне направлення для пацієнта
Якщо в пацієнта є електронне направлення - цей крок можна пропустити, і перейти до Кроку 2.
- Фіксуємо звернення пацієнта взаємодією. Якщо відповідний епізод відсутній, його можна буде створити під час створення взаємодії

- заповнюємо необхідну інформацію для подальшого створення направлення

Вказуємо необхідний стан\діагноз

Натискаємо зберегти, та переходимо до підписання взаємодії, для подальшого створення направлення.
За необхідності, корегуємо назву Епізоду МД. Вводимо дані для підпису та натискаємо на Створити ЕН

Після успішного створення епізоду МД та взаємодії - вас перенаправить на сторінку створення електронного направлення

Обрані значення:
| Послуга | D67011 Консультація Стоматолога-терапевта |
| медична програма | не зазначено |
Після заповнення, натискаємо - Підпис, та підписуємо наше ЕН.
Послуги за даним пакетом, не фіксуються через програму медичних гараній, тому безпосереднє направлення на дані послуги непотрібне, послуги будуть надані в контексті взаємодії консультації.
Після успішного створення направлення, з'явиться інформаційне повідомлення
Натисніть на Перейти до пошуку та взяття в обробку, вас перенаправить на сторінку де ви зможете взяти в обробку направлення, та зареєструвати взаємодію та необхідні процедури.
Крок 2. Взяття в обробку направлення
Якщо пацієнт звернувся до вас по ЕН - введіть (або скануйте) номер направлення у відповідне поле, та натисніть - пошук.

Спершу необхідно обов'язково взяти в обробку направлення та за необхідності змінити програму на Інші джерела фінансування медичного обслуговування якщо в направленні вказана інша.
За даним пакетом вимагаються виключно направлення по медичній програмі - Інші джерела фінансування медичного обслуговування. Якщо направлення зареєстроване за іншою програмою, то під час використання програму можна змінити. Якщо направлення уже було використане за іншою програмою - для успішої реєстрації звернення за даним пакетом слід створити нове направлення.
Для взяття в обробку натисніть відповідну кнопку як показано на зображені вище. Після ви побачите вікно взяття в обробку:
За необхідності змініть програму, та натисніть - Використати.
Після успішного взяття в обробку, ви зможете зареєструвати звернення:
Для цього натисніть - три крапки, та в додатковому меню натисніть - Створити взмєодію
Процедури за даною програмою, обов'язково мають фіксуватись в контексті взаємодії.
Після чого, вас перенаправить на створення взаємодії та реєстрації процедур. У відповідних полях, автоматично, буде підставлено Електронне направлення та послугу.

Якщо створюється новий епізод МД для даної взаємодії, обов'язково слід зазначити його назву як Зуболікування, та тип епізоду як - Лікування.
Якщо епізод уже був створений, та не був завершений, ви можете обрати існуючий епізод, замість створення нового:

Обрати можна лише активний епізод.
Далі, необхідно вказати стан\діагноз, обов'язково, з статусом - Заключний, та клінічним статусом - Активний

Крок 3. Заповнення процедур
На вкладці - Процедури, лікар має вказати повний перелік послуг які були надані пацієнту. Також для коректного введення та опрацювання з боку НСЗУ необхідно заповнити коментарі до поцедур.
Послуга Р.01. Видалення зуба (просте)
У взаємодії вказуються всі інтервенції, що виконувалися пацієнту, зокрема й інтервенції зі знеболення. Наголошуємо про обов’язкове створення ЕМЗ «Процедура» на щонайменшу одну інтервенцію з переліку, вказаного нижче:
| Послуга\інтервенція | Коментар |
|---|---|
| 97311-01 Видалення 1 зуба або його частин | вказується номер зубу |
| 97311-02 Видалення 2 зубів або їх частин(-и) | вказується номер зубів |
| 97311-03 Видалення 3 зубів або їх частин(-и) | вказується номер зубів |
| 97311-04 Видалення 4 зубів або їх частин | вказується номер зубів |
| 97314-01 Секційне видалення 1 зуба | вказується номер зубу |
| 97314-02 Секційне видалення 2 зубів | вказується номер зубів |
| 97314-03 Секційне видалення 3 зубів | вказується номер зубів |
| 97314-04 Секційне видалення 4 зубів | вказується номер зубів |
| 97322-00 Хірургічне видалення 1 зуба, яке не потребує видалення кістки або поділу зуба на частини | вказується номер зубу |
При цьому на кожну одиницю (видалений зуб) створюється окремий ЕМЗ «Процедура», в текстовому полі обов’язково вказується номер зубу відповідно до формули зубів. ЕМЗ «Процедура» обов’язково вкладається у взаємодію. Отже, кількість ЕМЗ «Процедура» у взаємодії повинна відповідати кількості видалених у пацієнта зубів лікуючим лікарем в один день.
Послуга Р.02: Видалення зуба (складне)
У взаємодії вказуються всі інтервенції, що виконувалися пацієнту, зокрема й інтервенції зі знеболення. Наголошуємо про обов’язкове створення ЕМЗ «Процедура» на щонайменшу одну інтервенцію з переліку, вказаного нижче:
| Послуга\інтервенція | Коментар |
|---|---|
| 97322-00 Хірургічне видалення 1 зуба, яке не потребує видалення кістки або поділу зуба на частини | вказується номер зубу |
| 97322-02 Хірургічне видалення 2 зубів, яке не потребує видалення кістки або поділу зуба на частини | вказується номер зубів |
| 97322-03 Хірургічне видалення 3 зубів, яке не потребує видалення кістки або поділу зуба на частини | вказується номер зубів |
| 97322-04 Хірургічне видалення 4 зубів, яке не потребує видалення кістки або поділу зуба на частини | вказується номер зубів |
| 97323-01 Хірургічне видалення 1 зуба, яке потребує видалення кістки | вказується номер зубу |
| 97323-02 Хірургічне видалення 2 зубів, яке потребує видалення кістки | вказується номер зубів |
| 97323-03 Хірургічне видалення 3 зубів, яке потребує видалення кістки | вказується номер зубів |
| 97323-04 Хірургічне видалення 4 зубів, яке потребує видалення кістки | вказується номер зубів |
| 97324-01 Хірургічне видалення 1 зуба, яке потребує як видалення кістки, так і поділу зуба на частини | вказується номер зубу |
| 97324-02 Хірургічне видалення 2 зубів, яке потребує як видалення кістки, так і поділу зуба на частини | вказується номер зубів |
| 97324-03 Хірургічне видалення 3 зубів, яке потребує як видалення кістки, так і поділу зуба на частини | вказується номер зубів |
| 97324-04 Хірургічне видалення 4 зубів, яке потребує як видалення кістки, так і поділу зуба на частини | вказується номер зубів |
При цьому на кожну одиницю (видалений зуб) створюється ЕМЗ «Процедура», в текстовому полі обов’язково вказується номер зубу відповідно до формули зубів. ЕМЗ «Процедура» обов’язково вкладається у взаємодію. Отже, кількість ЕМЗ «Процедура» у взаємодії повинна відповідати кількості видалених у пацієнта зубів лікуючим лікарем в один день.
Послуга Р.03 «Відновлення зуба без використання анестезії, без лікування каналів, 1 одиниця»
У взаємодії вказуються всі інтервенції, що виконувалися пацієнту. Наголошуємо про обов’язкове створення ЕМЗ «Процедура» на щонайменшу одну інтервенцію з переліку, вказаного нижче:
| Послуга\інтервенція | Коментар |
|---|---|
| 97511-01 Реставрація зуба (із застосуванням металу), 1 поверхня, пряма; | вказується номер зубу |
| 97512-01 Реставрація зуба (із застосуванням металу), 2 поверхні, пряма; | вказується номер зубу |
| 97513-01 Реставрація зуба (із застосуванням металу), 3 поверхні, пряма; | вказується номер зубу |
| 97514-02 Реставрація зуба (із застосуванням металу), 4 поверхні, пряма; | вказується номер зубу |
| 97515-02 Реставрація зуба (із застосуванням металу), 5 поверхонь, пряма; | вказується номер зубу |
| 97541-01 Реставрація зуба (із застосуванням металу), 1 поверхня, непряма; | вказується номер зубу |
| 97542-01 Реставрація зуба (із застосуванням металу), 2 поверхні, непряма; | вказується номер зубу |
| 97543-01 Реставрація зуба (із застосуванням металу), 3 поверхні, непряма; | вказується номер зубу |
| 97544-00 Реставрація зуба (із застосуванням металу), 4 поверхні, непряма; | вказується номер зубу |
| 97545-00 Реставрація зуба (із застосуванням металу), 5 поверхонь, непряма; | вказується номер зубу |
| 97521-01 Адгезивна реставрація переднього зуба, 1 поверхня, пряма; | вказується номер зубу |
| 97522-01 Адгезивна реставрація переднього зуба, 2 поверхні, пряма; | вказується номер зубу |
| 97523-01 Адгезивна реставрація переднього зуба, 3 поверхні, пряма; | вказується номер зубу |
| 97524-00 Адгезивна реставрація переднього зуба, 4 поверхні, пряма; | вказується номер зубу |
| 97525-00 Адгезивна реставрація переднього зуба, 5 поверхонь, пряма; | вказується номер зубу |
| 97531-00 Адгезивна реставрація бічного зуба (моляра або премоляра), 1 поверхня, пряма; | вказується номер зубу |
| 97532-00 Адгезивна реставрація бічного зуба (моляра або премоляра), 2 поверхні, пряма; | вказується номер зубу |
| 97533-00 Адгезивна реставрація бічного зуба (моляра або премоляра), 3 поверхні, пряма; | вказується номер зубу |
| 97534-00 Адгезивна реставрація бічного зуба (моляра або премоляра), 4 поверхні, пряма; | вказується номер зубу |
| 97535-00 Адгезивна реставрація бічного зуба (моляра або премоляра), 5 поверхонь, пряма | вказується номер зубу |
Вибір відповідного коду залежить від матеріалу реставрації (метал чи адгезивний композит), типу зуба (передній чи бічний) та кількості відновлених поверхонь. На лікування кожної одиниці (зуб) створюється окремий ЕМЗ, при цьому в текстовому полі обов’язково вказується номер зубу відповідно до
формули зубів. ЕМЗ «Процедура» обов’язково вкладається у взаємодію. Отже, кількість ЕМЗ «Процедура» в одній взаємодії повинна відповідати кількості пролікованих зубів одним лікарем в один день.
Послуга Р.04 Відновлення зуба з використанням анестезії, без лікування каналів
У взаємодії вказуються всі інтервенції, що виконувалися пацієнту, при цьому у взаємодії вказати щонайменше один код використання анестезії. 92513-10
| Послуга\інтервенція | Коментар |
|---|---|
| 97511-01 Реставрація зуба (із застосуванням металу), 1 поверхня, пряма; | вказується номер зубу та анестеція: "25_анестезія" |
| 97512-01 Реставрація зуба (із застосуванням металу), 2 поверхні, пряма; | вказується номер зубу та анестеція: "25_анестезія" |
| 97513-01 Реставрація зуба (із застосуванням металу), 3 поверхні, пряма; | вказується номер зубу та анестеція: "25_анестезія" |
| 97514-02 Реставрація зуба (із застосуванням металу), 4 поверхні, пряма; | вказується номер зубу та анестеція: "25_анестезія" |
| 97515-02 Реставрація зуба (із застосуванням металу), 5 поверхонь, пряма; | вказується номер зубу та анестеція: "25_анестезія" |
| 97541-01 Реставрація зуба (із застосуванням металу), 1 поверхня, непряма; | вказується номер зубу та анестеція: "25_анестезія" |
| 97542-01 Реставрація зуба (із застосуванням металу), 2 поверхні, непряма; | вказується номер зубу та анестеція: "25_анестезія" |
| 97543-01 Реставрація зуба (із застосуванням металу), 3 поверхні, непряма; | вказується номер зубу та анестеція: "25_анестезія" |
| 97544-00 Реставрація зуба (із застосуванням металу), 4 поверхні, непряма; | вказується номер зубу та анестеція: "25_анестезія" |
| 97545-00 Реставрація зуба (із застосуванням металу), 5 поверхонь, непряма; | вказується номер зубу та анестеція: "25_анестезія" |
| 97521-01 Адгезивна реставрація переднього зуба, 1 поверхня, пряма; | вказується номер зубу та анестеція: "25_анестезія" |
| 97522-01 Адгезивна реставрація переднього зуба, 2 поверхні, пряма; | вказується номер зубу та анестеція: "25_анестезія" |
| 97523-01 Адгезивна реставрація переднього зуба, 3 поверхні, пряма; | вказується номер зубу та анестеція: "25_анестезія" |
| 97524-00 Адгезивна реставрація переднього зуба, 4 поверхні, пряма; | вказується номер зубу та анестеція: "25_анестезія" |
| 97525-00 Адгезивна реставрація переднього зуба, 5 поверхонь, пряма; | вказується номер зубу та анестеція: "25_анестезія" |
| 97531-00 Адгезивна реставрація бічного зуба (моляра або премоляра), 1 поверхня, пряма; | вказується номер зубу та анестеція: "25_анестезія" |
| 97532-00 Адгезивна реставрація бічного зуба (моляра або премоляра), 2 поверхні, пряма; | вказується номер зубу та анестеція: "25_анестезія" |
| 97533-00 Адгезивна реставрація бічного зуба (моляра або премоляра), 3 поверхні, пряма; | вказується номер зубу та анестеція: "25_анестезія" |
| 97534-00 Адгезивна реставрація бічного зуба (моляра або премоляра), 4 поверхні, пряма; | вказується номер зубу та анестеція: "25_анестезія" |
| 97535-00 Адгезивна реставрація бічного зуба (моляра або премоляра), 5 поверхонь, пряма | вказується номер зубу та анестеція: "25_анестезія" |
На лікування кожної одиниці (зуб) з використанням анестезії створюється окремий ЕМЗ, при цьому в текстовому полі обов’язково вказується номер зубу
відповідно до формули зубів та анестезія, наприклад «25_анестезія» (змінювати потрібно тільки номер однієї одиниці). ЕМЗ «Процедура» обов’язково вкладається у взаємодію. Отже, у взаємодії повинно бути зазначено код анестезії та вкладено ЕМЗ «Процедура» у кількості, яка дорівнює кількості пролікованих пацієнту зубів з анестезією лікуючим лікарем в один день.
Послуга Р.05-Р.08. «Лікування зуба з пломбуванням 1-4 каналу(ів) з використанням анестезії»
При лікуванні кореневих каналів на постійному зубі у дорослого пацієнта виконуються декілька різних інтервенцій, які обліковуються за НК 026:2021 "Класифікатор медичних інтервенцій" і зазначаються у взаємодії
| 97417-00 – Обтурація (пломбування) кореневих каналів, 1 канал | вказується номер зубу та к-сть каналів. приклад: "25/3 канали" | |
| 97418-00 – Обтурація (пломбування) кореневих каналів, кожний додатковий канал (до 3 додаткових каналів) | вводиться лише якщо пломбуються додаткові канали | коментар не зазначається |
Наголошуємо, що на код 97417-00 створюється ЕМЗ «Процедура», в якому вказується безпосередньо сам код, а в текстовому полі вказується номер зубу та кількість запломбованих
каналів, наприклад «25/3 канали» або «22/2 канали»
Послуга P.09 - зняття зубного каменя, нальоту з усіх зубів процедура
| 97114-00 Видалення конкрементів з поверхні зубів | коментар не зазначається |
Послуга P.10 - шинування 6 зубів шинувальною стрічкою та світлополімерним матеріалом процедура
| 97981-00 Шинування і стабілізація зуба, пряма процедура | коментар не зазначається |
Закриття епізоду
Всі направлення, за якими надано послуги, погашаються, епізод закривається.
Якщо лікування не завершене, ви можете створити нове направлення для пацієнта, на консультацію, та опрацювати його під час наступного приймоу.
Заповнення Звітності
Послуги по даному пакету необхідно подавати на окремий портал звітності НСЗУ - 066.e-health.gov.ua/DentistryInfo.html
Для успішної подачі вам необхідно мати перелік ідентифікаторів процедур, як їх отримати можна переглянути знизу:
Потім, можна використовувати дані ідентифікатори під час внесення звітності до порталу НСЗУ.